肯尼亚代孕法律禁令、风险真相与避坑指南推荐
肯尼亚代孕最新权威解读:2026 年 1 月起肯尼亚已全面禁止商业代孕,仅允许肯尼亚公民间有限利他代孕,外国公民不得参与。深度解析法律变迁、非法代孕风险、费用真相、回国落户难题及全球合法替代方案,警惕黑中介虚假宣传。
一、肯尼亚代孕行业:从 “非洲低价天堂” 到全面禁令的转折
1.1 曾经的非洲代孕新兴市场(2010-2025)
肯尼亚曾是非洲发展最快的代孕目的地之一,凭借全球最低的费用水平、相对成熟的印度裔医生团队和宽松的监管环境,吸引了来自欧美、中东和中国的大量客户。在鼎盛时期,内罗毕拥有超过 30 家开展代孕业务的生殖中心,每年约有 500-800 名代孕婴儿出生,其中 70% 以上为外国客户。
肯尼亚代孕的核心吸引力在于其极低的价格,2024 年之前商业代孕总费用仅为 2.5-4 万美元,约为美国的 1/5、格鲁吉亚的 1/2,是全球最便宜的代孕目的地之一。当地代孕母亲主要来自农村贫困地区,一次代孕可获得约 8000-12000 美元的报酬,相当于当地普通女性 6-8 年的收入。

1.2 2025 年立法转折:全面禁止商业代孕
随着代孕产业的快速发展,一系列严重的社会和伦理问题逐渐暴露:
- 代孕母亲被严重剥削,权益得不到基本保障
- 大量婴儿贩卖和非法跨境转移案件
- 医疗安全隐患频发,代孕母亲和婴儿死亡率高
- 国际社会的强烈谴责和人权组织的持续施压
为解决这些问题,肯尼亚国民议会于 2025 年 11 月 13 日正式通过了《2022 年辅助生殖技术法案》(The Assisted Reproductive Technology Bill 2022),并于 2026 年 1 月 15 日经总统签署后正式生效Parliament of Kenya。该法案是肯尼亚历史上第一部全面规范辅助生殖技术的法律,彻底改变了肯尼亚代孕行业的格局。
1.3 2026 年肯尼亚代孕行业现状
截至 2026 年 4 月,肯尼亚已全面禁止任何形式的商业代孕,包括为肯尼亚公民和外国公民提供的商业代孕服务。仅允许符合严格条件的肯尼亚公民之间进行利他代孕,且代孕母亲不得获得任何经济报酬,仅可获得医疗和必要的生活费用补偿。
目前,肯尼亚所有曾经开展商业代孕的正规机构都已停止相关业务,部分机构转型为仅提供试管婴儿服务的生殖中心。但仍有一些非法黑中介在地下继续开展代孕业务,通过伪造文件、贿赂官员等手段规避法律监管,给客户和代孕母亲带来了极大的风险。

二、2026 年肯尼亚代孕最新法律政策:严格限制下的利他代孕
2.1 《2022 年辅助生殖技术法案》核心条款解读
该法案对代孕做出了极其严格的规定,其核心目标是禁止商业代孕,保护代孕母亲和儿童的权益。主要条款包括:
-
全面禁止商业代孕
- 禁止任何形式的商业代孕,包括广告、招揽、中介、支付报酬等行为
- 违反者将面临最高 10 年监禁和最高 500 万肯尼亚先令(约合 3.5 万美元)的罚款
- 参与商业代孕的医生、机构和中介都将受到法律制裁,吊销执业执照
-
仅允许利他代孕
- 利他代孕是指代孕母亲出于自愿,不获得任何经济报酬,仅获得医疗和必要的生活费用补偿
- 代孕母亲必须是肯尼亚公民,年龄在 25-45 周岁之间,并且至少生育过一名亲生子女
- 代孕母亲必须通过全面的身体和心理健康评估
- 代孕母亲一生只能代孕一次Parliament of Kenya
-
委托夫妇的严格条件
- 委托夫妇必须是肯尼亚公民,且结婚至少 3 年
- 女方年龄在 25-50 周岁之间,男方年龄在 26-55 周岁之间
- 经医学证明无法自然生育或生育会危及生命
- 没有亲生子女、养子女或继子女
- 必须获得肯尼亚辅助生殖技术监管局的批准
-
严格的监管体系
- 成立国家辅助生殖技术监管局,负责监管所有辅助生殖技术的应用
- 所有开展辅助生殖业务的机构必须获得监管局的许可证
- 所有代孕协议必须经法院批准
- 建立全国辅助生殖登记系统,对所有案例进行登记和跟踪

肯尼亚合法利他代孕条件图解
2.2 外国公民在肯尼亚代孕的法律地位
《2022 年辅助生殖技术法案》明确规定,外国公民不得在肯尼亚进行任何形式的代孕,包括利他代孕。任何为外国公民提供代孕服务的机构和个人都将受到法律制裁。
这意味着,中国公民以及其他任何国家的公民都无法在肯尼亚合法进行代孕。任何声称可以为中国公民提供肯尼亚代孕服务的机构和中介都是非法的,其提供的服务不受法律保护,客户和代孕母亲都将面临极大的法律风险。
2.3 非法代孕的法律后果
在肯尼亚参与非法商业代孕将面临严重的法律后果:
- 对于中介和机构:最高 10 年监禁和最高 500 万肯尼亚先令的罚款,吊销营业执照
- 对于医生:最高 7 年监禁和最高 300 万肯尼亚先令的罚款,吊销行医执照
- 对于委托夫妇:最高 3 年监禁和最高 100 万肯尼亚先令的罚款
- 对于代孕母亲:虽然法律主要惩罚中介和机构,但代孕母亲也可能面临法律调查和社会歧视
- 对于孩子:非法代孕出生的孩子无法获得肯尼亚国籍,也无法获得合法的出生证明,可能成为无国籍儿童
2.4 亲权归属的法律规定
根据法案规定,合法利他代孕出生的孩子,委托夫妇为其唯一合法父母,出生证明上登记委托夫妇的名字。但对于非法代孕出生的孩子,法律没有明确规定亲权归属,代孕母亲在法律上被视为孩子的母亲,有权主张抚养权。这是非法代孕最大的法律风险之一,近年来已发生多起代孕母亲反悔抢孩子的案例。
三、肯尼亚代孕费用真相:从 “低价天堂” 到非法高价
3.1 合法利他代孕费用(2026 年)
由于合法利他代孕仅允许肯尼亚公民之间进行,且代孕母亲不得获得任何经济报酬,因此合法利他代孕的费用相对较低,主要包括以下几个部分:
- 医疗费用:约 80-120 万肯尼亚先令(约合 5600-8400 美元),包括试管婴儿费用、产前检查、分娩费用等
- 代孕母亲生活费用补偿:最高 50 万肯尼亚先令(约合 3500 美元)
- 法律费用:约 20-30 万肯尼亚先令(约合 1400-2100 美元),包括代孕协议公证、法院批准等
- 其他杂费:约 10-20 万肯尼亚先令(约合 700-1400 美元)
总费用:约 160-220 万肯尼亚先令(约合 1.12-1.54 万美元)
需要注意的是,这只是肯尼亚公民进行合法利他代孕的费用,外国公民无法享受。

3.2 非法商业代孕费用(2026 年地下市场)
尽管肯尼亚已全面禁止商业代孕,但仍有一些非法黑中介在地下继续开展业务。由于法律风险极高,非法代孕的费用比过去合法时期大幅上涨,且存在大量隐形消费。
根据我们的调查,2026 年肯尼亚地下市场商业代孕的费用区间为3-5 万美元(约合 21-35 万人民币),具体取决于代孕母亲的条件、医疗水平和中介的收费标准。
非法代孕的费用通常包括以下几个部分:
- 中介费用:1-1.5 万美元,占总费用的 30%-40%
- 医疗费用:0.8-1.2 万美元
- 代孕母亲报酬:0.8-1.5 万美元
- 法律和文件费用:0.3-0.5 万美元
- 其他杂费:0.2-0.3 万美元
3.3 非法代孕的隐形消费陷阱
非法黑中介通常会以低价吸引客户,但在过程中会收取大量隐形费用,常见的陷阱包括:
- 额外的医疗费用:声称需要额外的检查、治疗或药物,收取高额费用
- 代孕母亲额外补偿:声称代孕母亲需要额外的营养、护理或赔偿,要求客户支付额外费用
- 法律和文件费用:声称需要办理各种复杂的法律文件,收取高额费用
- 加急费用:声称可以加快流程,收取加急费用
- 失败不退款:大多数非法代孕协议都规定,如果代孕失败,客户已支付的费用不予退还
- 敲诈勒索:在孩子出生后,以不给孩子或不办理文件相威胁,要求客户支付额外费用
3.4 与其他国家代孕费用对比
表格
| 国家 / 地区 | 法律状态 | 总费用区间(美元) | 中国公民是否可合法前往 |
|---|---|---|---|
| 肯尼亚 | 仅肯尼亚公民利他代孕 | 1.1-1.5 万(合法)/3-5 万(非法) | 否 |
| 格鲁吉亚 | 商业代孕合法 | 5-8 万 | 是(但中国法律禁止) |
| 乌克兰 | 商业代孕合法 | 4-7 万 | 是(但中国法律禁止) |
| 美国加州 | 商业代孕合法 | 12-25 万 | 是(但中国法律禁止) |
| 印度 | 仅印度公民利他代孕 | 2.6-4 万(合法)/6-12 万(非法) | 否 |
| 泰国 | 仅泰国公民利他代孕 | 4-6 万(合法)/7-14 万(非法) | 否 |

四、肯尼亚代孕流程:合法流程与非法地下流程对比
4.1 合法利他代孕完整流程(仅肯尼亚公民)
肯尼亚合法利他代孕流程非常严格,需要经过多个部门的审批,整个流程大约需要 18-24 个月:
-
前期准备阶段(3-6 个月)
- 委托夫妇到三级医院进行全面检查,获得无法生育的医学证明
- 寻找符合条件的亲属作为代孕母亲
- 代孕母亲进行全面的身体和心理检查
- 准备相关文件,包括结婚证、身份证、医学证明等
-
申请审批阶段(2-3 个月)
- 向国家辅助生殖技术监管局提交代孕申请
- 监管局对申请进行审核,必要时进行面谈
- 审核通过后,获得代孕批准书
-
法律协议阶段(1-2 个月)
- 委托夫妇与代孕母亲签署代孕协议
- 代孕协议经律师见证和法院批准
- 在全国辅助生殖登记系统进行登记
-
医疗阶段(6-9 个月)
- 委托夫妇进行试管婴儿治疗,获得胚胎
- 将胚胎移植到代孕母亲子宫内
- 代孕母亲进行产前检查和孕期护理
- 代孕母亲分娩
-
出生登记阶段(1-2 个月)
- 孩子出生后,医院出具出生证明
- 向法院申请确认委托夫妇为孩子的合法父母
- 办理孩子的出生登记和户口

肯尼亚合法利他代孕全流程
4.2 非法商业代孕地下流程
非法商业代孕流程没有任何监管,完全由黑中介操控,整个流程大约需要 12-18 个月,但存在极大的不确定性和风险:
- 联系中介:客户通过网络或熟人联系非法黑中介
- 支付定金:客户支付总费用的 30%-50% 作为定金
- 前往肯尼亚:客户前往肯尼亚,与中介和代孕母亲见面
- 试管婴儿治疗:在非法诊所进行试管婴儿治疗
- 胚胎移植:将胚胎移植到代孕母亲子宫内
- 孕期管理:代孕母亲在中介安排的地方居住,进行孕期检查
- 分娩:代孕母亲在非法诊所或小医院分娩
- 支付尾款:客户支付剩余费用,带走孩子
- 回国:客户想办法将孩子带回中国
4.3 非法代孕流程中的常见风险点
- 代孕母亲身份造假:黑中介可能使用虚假身份的代孕母亲,导致孩子无法办理出生证明
- 医疗条件恶劣:非法诊所通常医疗条件差,设备简陋,存在极大的医疗安全隐患
- 胚胎被调换:黑中介可能将客户的胚胎调换给其他客户,或使用其他客户的胚胎
- 代孕母亲中途反悔:代孕母亲可能在孕期或分娩后反悔,拒绝将孩子交给客户
- 孩子健康问题:由于医疗条件差和孕期管理不当,孩子可能存在健康问题
- 无法办理文件:非法代孕出生的孩子无法获得合法的出生证明和旅行证,无法回国
五、肯尼亚代孕成功率数据与医疗水平
5.1 合法机构代孕成功率数据
肯尼亚头部生殖中心的试管婴儿技术水平与非洲其他国家相比相对较高,主要得益于大量印度裔医生的参与。根据肯尼亚辅助生殖技术协会 2025 年的数据:
- 35 岁以下女性单周期试管婴儿临床妊娠率:55%-65%
- 35-40 岁女性单周期试管婴儿临床妊娠率:40%-50%
- 40 岁以上女性单周期试管婴儿临床妊娠率:20%-30%
- 代孕临床妊娠率:50%-60%(由于代孕母亲通常年轻健康,成功率略高于普通试管婴儿)
需要注意的是,这些数据是合法正规机构的数据,非法诊所的成功率远低于此,且没有任何统计数据。

5.2 肯尼亚医疗水平分析
肯尼亚的医疗水平呈现两极分化的特点:
- 头部私立医院:拥有相对先进的医疗设备,医生大多有印度或欧美培训背景,医疗水平与印度相当
- 普通私立医院和公立医院:医疗条件一般,设备相对落后,医护人员不足
- 非法诊所:医疗条件恶劣,设备简陋,医生资质参差不齐,存在极大的医疗安全隐患
在代孕领域,合法正规的生殖中心通常拥有基本的胚胎实验室和经验丰富的医生,能够提供基本的医疗服务。但非法代孕通常在没有资质的小诊所进行,医疗安全无法保障。
5.3 影响代孕成功率的关键因素
- 胚胎质量:胚胎质量是影响代孕成功率的最重要因素,而胚胎质量主要取决于委托夫妇的年龄和健康状况
- 代孕母亲的身体状况:年轻健康的代孕母亲成功率更高
- 医疗水平:经验丰富的医生和合格的胚胎实验室能够提高成功率
- 子宫内膜容受性:代孕母亲的子宫内膜厚度和容受性是胚胎着床的关键
- 心理状态:代孕母亲的心理状态也会影响成功率
5.4 非法代孕的医疗风险
非法代孕存在极大的医疗风险,主要包括:
- 感染风险:非法诊所消毒不严格,容易导致交叉感染
- 手术并发症:取卵和胚胎移植手术可能导致出血、感染、子宫穿孔等并发症
- 代孕母亲健康风险:代孕母亲可能出现妊娠期高血压、妊娠期糖尿病、产后出血等并发症,且得不到及时有效的治疗
- 孩子健康风险:由于医疗条件差和孕期管理不当,孩子可能出现早产、低体重、先天性疾病等问题
- 医疗事故:非法诊所缺乏必要的急救设备和人员,一旦发生医疗事故,后果不堪设想
六、中国公民赴肯尼亚代孕的法律与现实风险
6.1 中国法律对代孕的明确态度
中国法律明确禁止任何形式的代孕,包括境内代孕和境外代孕。
- 《人类辅助生殖技术规范》:明确规定 “禁止代孕技术”
- 《民法典》:规定 “违背公序良俗的民事法律行为无效”,代孕协议因违背公序良俗而无效
- 最高人民法院的司法解释:明确代孕协议无效,代孕所生子女的抚养权归属应根据子女利益最大化原则确定
这意味着,中国公民无论在哪个国家进行代孕,其代孕协议在中国都是无效的,不受中国法律保护。
6.2 孩子回国落户的最大难题
非法代孕出生的孩子无法正常回国落户,这是中国公民赴肯尼亚代孕面临的最大难题:
-
无法获得合法的出生证明
- 非法代孕出生的孩子无法获得肯尼亚政府颁发的合法出生证明
- 黑中介通常会伪造出生证明,但这些证明在申请中国旅行证时会被大使馆识破
-
肯尼亚不是海牙成员国,文件认证困难
- 肯尼亚不是《取消外国公文书认证要求的公约》(海牙公约)成员国,不签发 Apostille 认证
- 所有肯尼亚出具的文件要在中国使用,必须先经肯尼亚外交部认证,再经中国驻肯尼亚大使馆认证,即 “双认证”
- 对于非法代孕出生的孩子,由于没有合法的出生证明,无法进行双认证
-
无法获得中国旅行证
- 中国驻外使领馆在办理旅行证时,要求提供孩子的合法出生证明、双认证文件和父母的身份证明
- 对于代孕出生的孩子,使领馆会要求提供代孕协议和法院判决书,证明委托夫妇是孩子的合法父母
- 由于肯尼亚非法代孕的代孕协议无效,且无法获得法院判决书,因此无法获得中国旅行证
-
成为无国籍儿童
- 非法代孕出生的孩子既无法获得肯尼亚国籍,也无法获得中国国籍,成为无国籍儿童
- 无国籍儿童无法上学、无法就医、无法享受任何社会福利,一生都将面临极大的困难

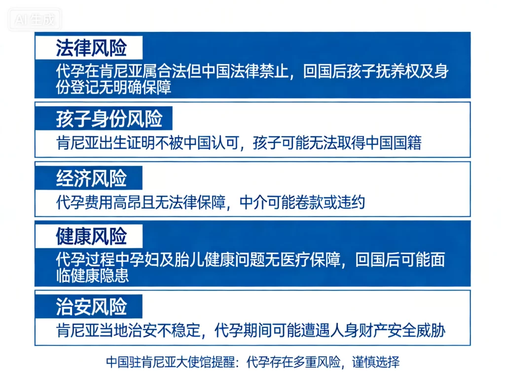
中国公民赴肯尼亚代孕回国风险图
6.3 其他现实风险
-
经济风险
- 非法代孕费用高昂,且存在大量隐形消费
- 如果代孕失败,已支付的费用通常不予退还
- 黑中介可能卷款跑路,导致客户人财两空
-
法律风险
- 在肯尼亚参与非法代孕可能面临监禁和罚款
- 回国后可能面临法律调查和处罚
- 代孕协议无效,客户的权益无法得到保障
- 代孕母亲可能反悔,主张孩子的抚养权
-
伦理风险
- 代孕将女性的身体和孩子作为商品进行交易,违背了伦理道德
- 代孕母亲的权益得不到保障,可能受到剥削和虐待
- 孩子长大后可能面临身份认同问题和心理问题
-
安全风险
- 肯尼亚治安状况较差,客户可能遭遇抢劫、诈骗等犯罪行为
- 非法代孕机构通常与黑恶势力勾结,客户可能面临人身安全威胁
- 当地医疗条件差,客户和孩子可能感染疾病
6.4 真实失败案例警示
案例 1:2025 年,一对中国夫妇通过黑中介在肯尼亚进行代孕,支付了 30 万人民币。孩子出生后,代孕母亲反悔,拒绝将孩子交给夫妇俩,并向肯尼亚法院提起诉讼,主张孩子的抚养权。由于代孕协议无效,法院判决代孕母亲为孩子的合法母亲,夫妇俩不仅失去了孩子,还损失了全部费用。
案例 2:2026 年 1 月,一名中国男子在肯尼亚通过非法代孕获得了一个孩子。但在回国时,由于无法提供合法的出生证明和双认证文件,孩子被中国海关扣留。男子被迫将孩子留在肯尼亚,至今无法接回。
案例 3:2026 年 2 月,肯尼亚警方破获了一个大型非法代孕团伙,抓获了 15 名中介和医生,解救了 12 名代孕母亲和 6 名婴儿。其中有 2 名婴儿是中国客户委托代孕的,由于客户无法提供合法证明,这些婴儿被送往肯尼亚孤儿院。
七、肯尼亚代孕黑中介常见骗局与识别方法
7.1 常见骗局类型
-
低价诱惑骗局
- 黑中介以极低的价格吸引客户,声称 “20 万全包肯尼亚代孕”
- 在过程中收取大量隐形费用,最终总费用可能超过 50 万
- 如果客户拒绝支付,就以不给孩子相威胁
-
虚假承诺骗局
- 声称 “包成功、包男孩、包双胞胎”
- 声称 “可以保证孩子回国落户”
- 声称 “与肯尼亚政府有合作,合法合规”
- 这些承诺都是虚假的,没有任何保障
-
卷款跑路骗局
- 黑中介收取客户定金后,就消失得无影无踪
- 有些黑中介甚至会在代孕母亲怀孕后期卷款跑路,导致客户人财两空
-
胚胎调换骗局
- 黑中介将客户的胚胎调换给其他客户,或使用其他客户的胚胎
- 客户生下的孩子可能与自己没有血缘关系
-
文件造假骗局
- 黑中介伪造出生证明、双认证文件等,骗取客户的费用
- 这些伪造的文件在申请中国旅行证时会被大使馆识破

肯尼亚代孕黑中介常见骗局识别清单图
7.2 黑中介识别方法
- 查看资质:合法的生殖中心必须有肯尼亚辅助生殖技术监管局颁发的许可证,且许可证上明确注明可以开展代孕业务。2026 年之后,肯尼亚没有任何机构获得商业代孕许可证。
- 核实信息:通过肯尼亚辅助生殖技术监管局的官方网站核实机构和医生的资质
- 警惕低价:如果价格明显低于市场平均水平,一定要提高警惕
- 拒绝口头承诺:所有承诺都必须写在合同里,口头承诺没有任何法律效力
- 实地考察:如果条件允许,一定要实地考察机构的环境和设施
- 咨询律师:在签署任何合同之前,一定要咨询专业的律师,了解法律风险
7.3 如何避免被骗
- 不要相信任何声称可以在肯尼亚提供代孕服务的机构和中介,因为这是非法的
- 不要贪图便宜,低价往往意味着高风险
- 不要相信任何 “包成功、包落户” 的承诺
- 选择合法的生育替代方案,如国内试管婴儿、收养等
- 如果已经被骗,及时向当地警方和中国驻肯尼亚大使馆报案
八、常见问题解答(FAQ)
Q1:2026 年肯尼亚代孕合法吗?
A:不合法。肯尼亚自 2026 年 1 月起全面禁止任何形式的商业代孕,仅允许符合严格条件的肯尼亚公民之间进行利他代孕。外国公民(包括中国公民)不得在肯尼亚进行任何形式的代孕,任何声称可以为中国公民提供肯尼亚代孕服务的机构和中介都是非法的。
Q2:肯尼亚代孕多少钱?2026 年最新费用是多少?
A:肯尼亚合法利他代孕仅允许肯尼亚公民之间进行,总费用约为 1.1-1.5 万美元(约合 7.8-10.5 万人民币)。非法地下市场商业代孕的费用约为 3-5 万美元(约合 21-35 万人民币),且存在大量隐形消费,最终费用可能超过 50 万人民币。
Q3:中国公民去肯尼亚代孕合法吗?
A:不合法。首先,肯尼亚法律禁止外国公民在肯尼亚进行代孕;其次,中国法律明确禁止任何形式的代孕,包括境外代孕。中国公民在肯尼亚进行代孕,将同时违反肯尼亚和中国的法律,面临严重的法律后果。
Q4:肯尼亚代孕孩子可以回国落户吗?
A:不可以。非法代孕出生的孩子无法获得合法的出生证明和双认证文件,因此无法获得中国旅行证,无法回国落户。这些孩子既无法获得肯尼亚国籍,也无法获得中国国籍,可能成为无国籍儿童,一生都将面临极大的困难。
Q5:肯尼亚代孕成功率高吗?
A:肯尼亚合法正规生殖中心的代孕临床妊娠率约为 50%-60%,低于格鲁吉亚和美国等国家。但非法代孕通常在没有资质的小诊所进行,医疗条件差,成功率远低于此,且没有任何统计数据。
Q6:肯尼亚代孕有什么风险?
A:肯尼亚代孕的风险主要包括:
- 法律风险:在肯尼亚参与非法代孕可能面临监禁和罚款,回国后也可能面临法律调查和处罚
- 孩子身份风险:孩子无法获得合法身份,成为无国籍儿童
- 经济风险:费用高昂,存在大量隐形消费,黑中介可能卷款跑路
- 医疗风险:非法诊所医疗条件差,存在极大的医疗安全隐患
- 安全风险:肯尼亚治安状况较差,客户可能遭遇抢劫、诈骗等犯罪行为
Q7:肯尼亚代孕和格鲁吉亚代孕哪个好?
A:肯尼亚已全面禁止商业代孕,外国公民在肯尼亚进行代孕是非法的,面临极大的风险。格鲁吉亚目前商业代孕仍然合法,对外国已婚异性夫妻开放,法律保障完善,成功率较高,是相对更安全的选择。但需要注意的是,中国法律禁止任何形式的代孕。
Q8:肯尼亚代孕黑中介怎么识别?
A:识别肯尼亚代孕黑中介的方法主要包括:
- 查看资质:2026 年之后,肯尼亚没有任何机构获得商业代孕许可证
- 警惕低价:如果价格明显低于市场平均水平,一定要提高警惕
- 拒绝口头承诺:所有承诺都必须写在合同里
- 核实信息:通过肯尼亚辅助生殖技术监管局的官方网站核实机构和医生的资质
- 实地考察:如果条件允许,一定要实地考察机构的环境和设施
Q9:无法自然生育怎么办?有什么合法的替代方案?
A:对于无法自然生育的夫妇,建议选择以下合法的生育替代方案:
- 国内试管婴儿:技术成熟,成功率高,费用低,合法合规
- 国内人工授精:简单、安全、有效
- 收养:合法、人道,能够为失去家庭的孩子提供一个温暖的家
- 丁克:享受自由自在的人生
Q10:如果已经在肯尼亚进行了代孕,孩子无法回国怎么办?
A:如果已经在肯尼亚进行了代孕,孩子无法回国,建议立即联系中国驻肯尼亚大使馆,寻求领事协助。同时,咨询专业的律师,了解可能的解决方案。需要注意的是,目前没有任何合法的途径可以让非法代孕出生的孩子正常回国落户。
九、结论
肯尼亚曾经是全球最便宜的代孕目的地之一,但随着 2026 年 1 月《2022 年辅助生殖技术法案》的正式生效,肯尼亚已全面禁止任何形式的商业代孕,仅允许符合严格条件的肯尼亚公民之间进行有限的利他代孕。外国公民(包括中国公民)不得在肯尼亚进行任何形式的代孕,任何声称可以为中国公民提供肯尼亚代孕服务的机构和中介都是非法的。
中国公民赴肯尼亚代孕将面临极大的法律风险、孩子身份风险、经济风险、医疗风险和安全风险。非法代孕出生的孩子无法获得合法身份,可能成为无国籍儿童,一生都将面临极大的困难。同时,代孕将女性的身体和孩子作为商品进行交易,违背了伦理道德,剥削了代孕母亲的权益。
对于无法自然生育的夫妇,建议选择合法的生育替代方案,如国内试管婴儿、人工授精或收养。中国国内的试管婴儿技术已经非常成熟,成功率与国际接轨,且费用相对较低,合法合规,是大多数不孕夫妇的首选。
我们坚决反对任何形式的代孕行为,呼吁大家遵守法律,尊重生命,选择合法的方式实现自己的生育愿望。